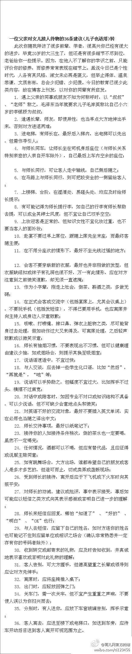
一位父亲对女儿接人待物的36条建议
从父亲到女儿的36个秘诀

文/王中秋
女儿,这次您和我一起拜访了许多前辈和学者。我很高兴您取得了长足的进步。毕竟,您是20岁的初中生,但仍有许多细节不明朗。爸爸会给你一些提示。
因为在别人不了解您的知识之前,您只能评估自己的成就,而成就通常是用细节表示的。尽管今天是个性化的时代,每个人都有自己的风格,女士们也许不再值得称赞,但她们体面,温柔和有礼貌,她们总是会犯更少的错误,也不会犯傻。
如今,教育中的此类内容很少,因此请将其发布在博客上以激励您的同龄人。
1.当他由于某种原因遇到父亲的同事或朋友时,他称他们为“叔叔”和“老师”。毛泽东请儿子毛安英给比他小六岁的李银桥叫叔叔。
2.遇到长者,老师和朋友时,即使异性,也请尽早大手伸出来,否则对方会陷入困境;
3.进入电梯时,请一位老师指导,最好是稍后进入电梯,您可以先退出电梯,但需要指导;
4.在与老师同一辆车上,让老师坐在驾驶员后面的座位上(与老师亲密关系的人除外),最后坐在车上的空座位上;
5.与老师同行,您可以让客人沿着中轴行走,并跟随他们自己走;
6.如果您和老师一起在路上行走,您可以将安全的地方留给客人;
7.上楼梯,台阶,在湿滑处容易碰到的地方,应及时提示老师;
8.记得带老师的行李是可能的。如果您有自己的行李,可以在老师的帮助下进行搬运,可以实现绅士风度,但是建议不要空着手。
9.化妆来欢迎客人是正常的,但是知识分子的女人不应该化妆太多,也不能用作客人的化妆;
10.当您去参加宴会时,早上不要坐下来,跟随上桌,首先坐最后一个座位,最后,宾客可以随心所欲;
11.当不需要整理座位时,最好不要坐在光线充足的地方;
12.与客人见面时不要穿崭新的衣服。最好不要剪头发。但是,如果衣服缺少纽扣或袜子上有孔,那是不好的。如果发生这种情况,您应该在对方注意到之前微笑并道歉,但不必隐藏它;
13.大三的时候,我才刚刚开始进入社会,我可以做更多的茶和酒。
14.在正式会议或交换会(包括宴会,尤其是会议桌)上,请勿使用手机(包括发短信),不得已使用手机,也应离开会议并向主持人或周围的人致歉意您;
15,咳嗽,打喷嚏,擦拭鼻子和嘴巴,并尽可能处理弹性外套上的灰尘。如果动作太大而没有时间,您可以离开桌子处理它,然后向您道歉或微笑。
16.教师有吸烟的习惯,不要表现出不习惯,但是出于健康原因,您可以建议减少吸烟,例如戒烟,提示他们改到吸烟室。
17.说话要适度,不要太快;
18.与人交谈时,应删除一些学生化的口语,例如“然后”,“再然后”,“吔”等;
19.手势可以辅助说话,但幅度不要太大,例如挥舞着头和肩膀的宽度;
20.在谈话中或陪同客人时,如果您没有专业知识或知识结构,则可以少说话,但必须点点头和明知地微笑;
21.对于不擅长英语的人,最好不要插入英文单词,因为必须使用英文单词并将其相应地翻译成中文;
22.老师给事情,最好在纸上做笔记;
23.如果接待您的人的接待条件较低,则您必须喝倒茶,尽管可能还没有喝完;
24.无论如何,你不能喝酒,但应有替代品,并应征得主人的同意或说服;
25.如果有跳舞的场合,请大方露面。每个人都希望他们的朋友或客人多才多艺,但要谦虚,不要炫耀或垄断现场。
26.收到老师的接待后,离开飞机或火车,向他报告安全;
27.为了表达您对事件发生期间老师的训诫,建议或批评的接受,您应该对他表示感谢,或者在可能的情况下通过短信解释进一步的理解;
28.即使是“得到”,“确定”,“理解”或“确定”,教师也应回复该文本消息;
29.当您与某人发送短信时,应留下您的名字。如果对方甚至都不记得您的名字,则应将其留在您的公司或相识的地方(非常熟悉且必须有您的电话号码的人除外);
30.如果您收到转发或邮寄的礼物,则应立即将该礼物通知您,并真诚表达您的喜欢或理解该礼物;
31.客人们告别,可以慷慨地握手,但受尊敬的长者或领导人应首先让对方伸出援手;
32.离开座椅时,将座椅推到桌子下方;
33.外出时,应轻轻释放回弹门;
34.要关上车门,您需要将门锁上一次,但这不适合发出很大的声响,也不要让人误以为您要走了。
35.分开时,有人会送你出去,你应该放下玻璃窗说再见并挥手;
36.客人离开时,应将他们送至楼下或电梯入口。如果他们被送到汽车旁,他们应该等到汽车开始看到客人离开可见区域。
